Loan programs
Acquisition loans Construction loans Renovation loans State programs
Calculators
Loan payment calculator Loan amount calculator Energy efficiency assessment tool
Partners
Cooperation Banks and credit organizations International cooperation Insurance companies
Statistics
Financial statistics Energy savings statistics
Bonds
Issued bonds Upcoming bonds Messages and announcements
About us
Company overview Company management Company structure Implemented programs
en hy
Loan programs
  • Acquisition loans
  • Construction loans
  • Renovation loans
  • State programs
Calculators
  • Loan payment calculator
  • Loan amount calculator
  • Energy efficiency assessment tool
Partners
  • Cooperation
  • Banks and credit organizations
  • International cooperation
  • Insurance companies
Statistics
  • Financial statistics
  • Energy savings statistics
Bonds
  • Issued bonds
  • Upcoming bonds
  • Messages and announcements
About us
  • Company overview
  • Company management
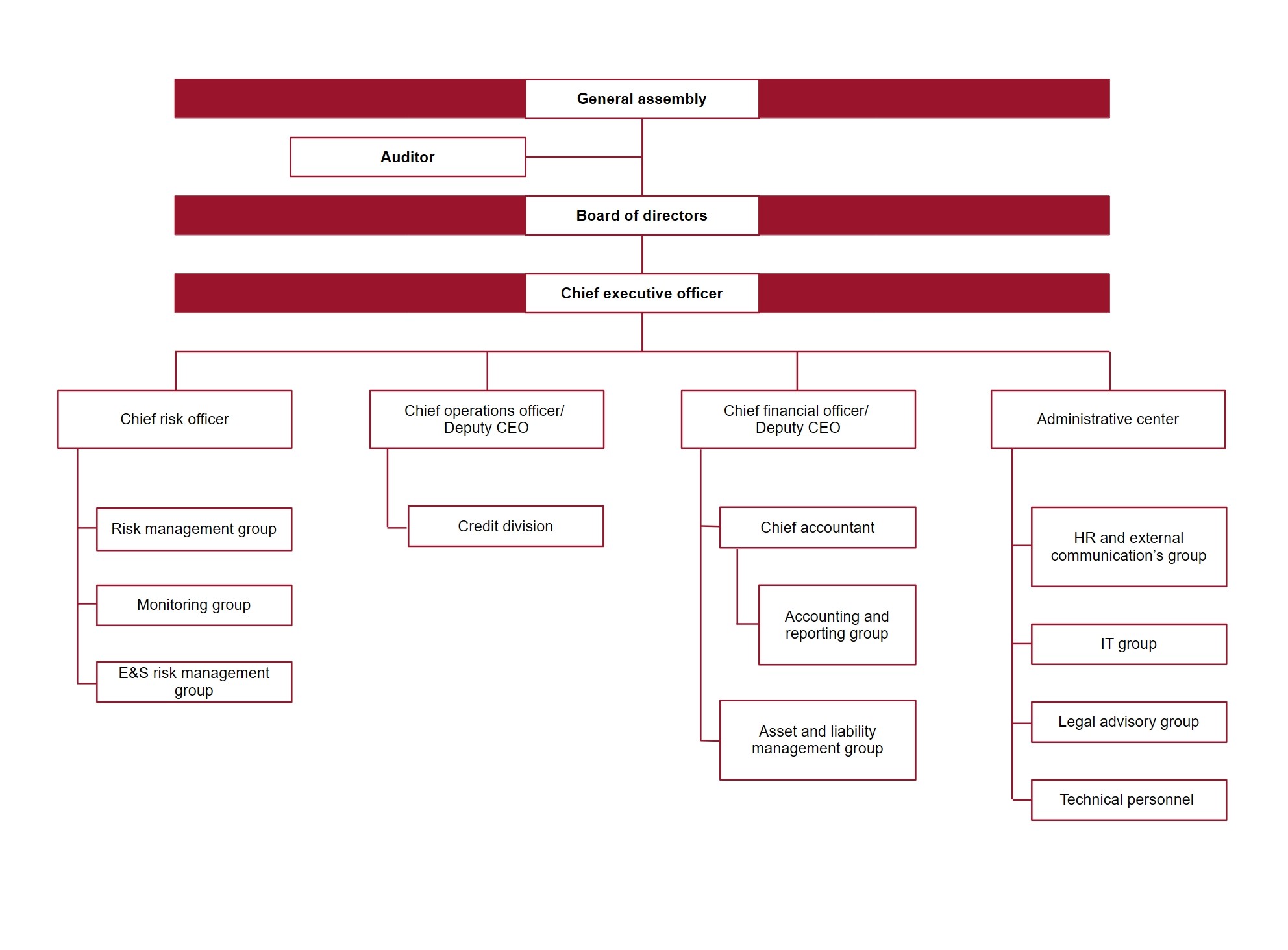
  • Company structure
  • Implemented programs
en hy

About us

Company overview Company management

Company structure

Implemented programs

About us

Company charter Mission and vision Registration and licensing Significant participants Our brand and corporate style Corporate ethics Our credit rating Company management Company structure Implemented programs

Bonds

Issued bonds Upcoming bonds Messages and announcements

Loan programs

Acquisition loans Construction loans Renovation loans State programs

Regulation

Legislation Rules and regulations

Shareholders

Dividends General meetings of shareholders Information on remuneration paid to managers Information on loans granted by the Company to its shareholders, managers and related parties

Reports

Financial reports Issuer reports Green bond and E&S reports

Statistics

Residential mortgage market statistics Company refinancing statistics Impact assessment EE investments

Partners

Cooperation Banks and credit organizations International cooperation Insurance companies

Customer rights News Announcement Loan payment calculator Energy efficiency assessment tool Contacts

Privacy policy Terms of use
Central Bank of Armenia Your financial informant Finance for all
made by Marketing services
All rights reserved © 2015-2026 nmc.am